[PSpice] 직류 전원 공급 장치 DC Power Supply
Electronics 2023. 10. 10. 00:30 |2022.09.17 - [Electronics] - 직류 전원 공급 장치 DC Power Supply
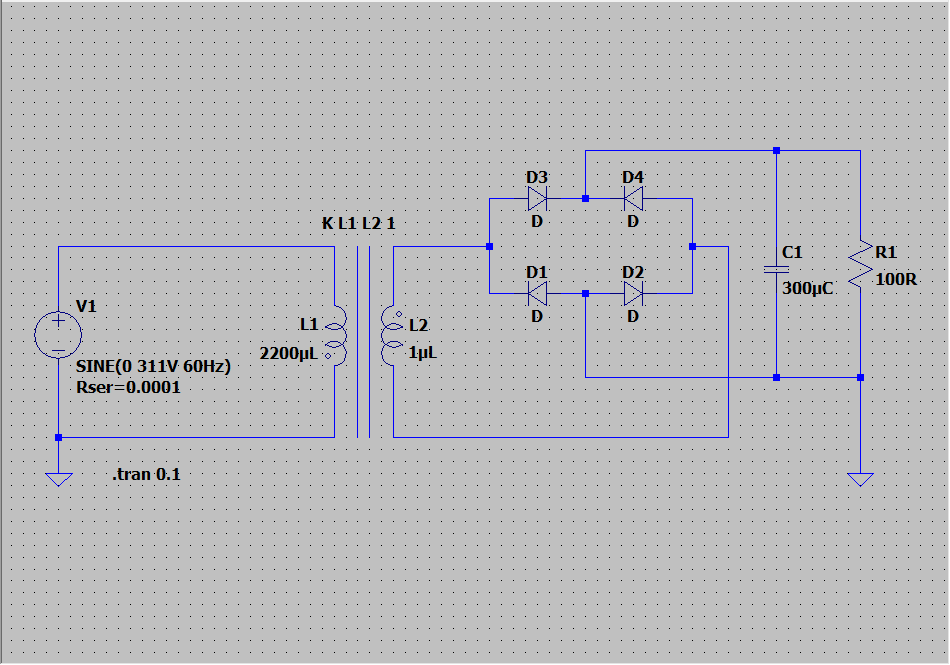
위 링크에서 LTSpice로 시뮬레이션 한 DC Power Supply를 PSpice로 시뮬레이션 해 보자.

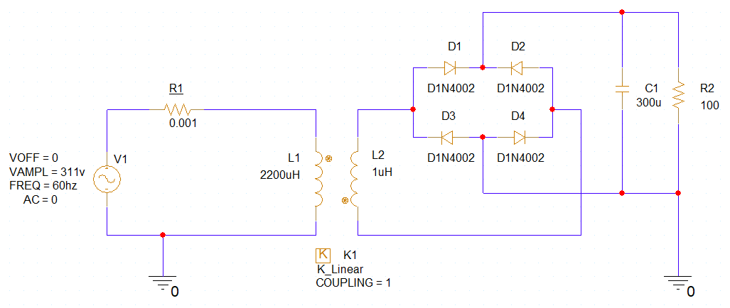
● Power: VSIN으로 추가한다. Serial Resistance로 R1(0.001Ω)도 추가해야 한다.
● Transformer: L로 추가한다. 두 개(L1, L2)를 추가하고 K-Linear를 추가해서 우클릭 - Edit Part - Part Properties - L1에 L1, L2에 L2를 입력한다.




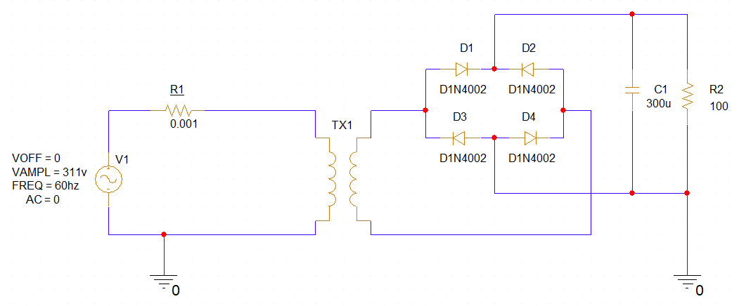
● XFRM_Linear로 추가하고 우클릭 - Edit Part - Part Properties - L1 VALUE에 2200µH, L2 VALUE에 1µH를 입력한다.


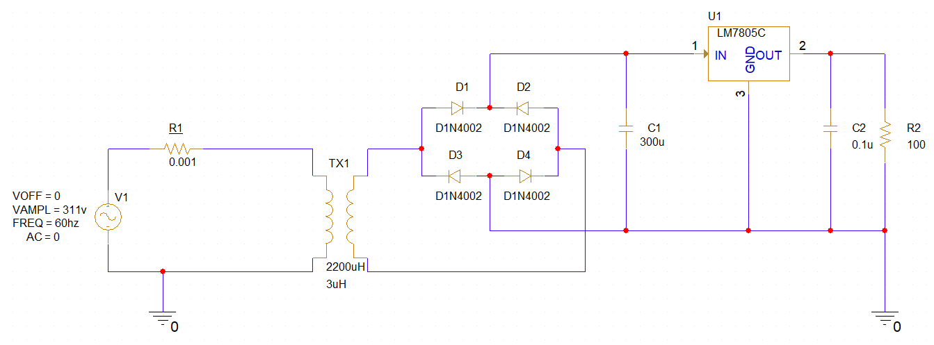
● Transformer: L2 VALUE는 3µH로 수정한다. 1µH로 출력되는 전압은 너무 작아 LM7805로 제대로 정류할 수 없다.
● C2: LM7805 OUT에 0.1µF Capacitor를 추가 연결한다.

'Electronics' 카테고리의 다른 글
| [PSpice] Simulation Negative Current Value 시뮬레이션 음수 전류 값 (0) | 2023.10.08 |
|---|---|
| EEPROM BIOS Flash Writer/Programmer (0) | 2022.11.15 |
| Delay Timer C005 딜레이 타이머 (0) | 2022.10.24 |
| 다이오드 전압 전류 특성 시뮬레이션 (0) | 2022.09.18 |
| 전압 분배기 Voltage Divider (0) | 2022.09.18 |








